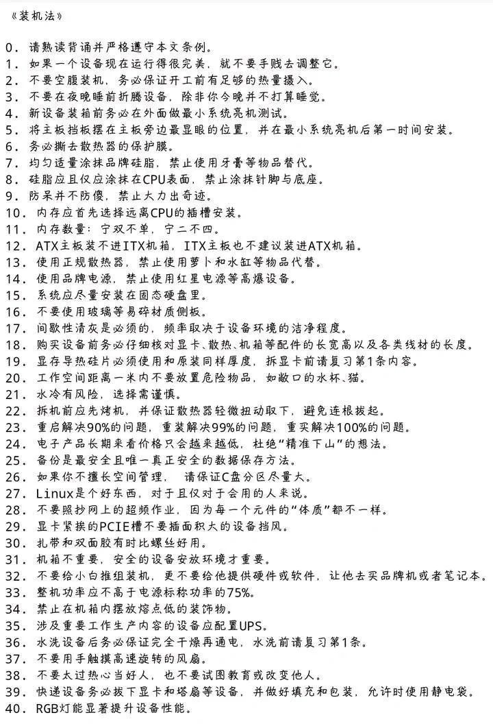
本篇博客内容只作为经验分享,不构成任何购买建议,请为自己的选择负责
什么是DIY
DIY 顾名思义的是 Do It Yourself,而这就意味着这是一项完全由你自己动手,挑选每一个电脑硬件组成,并将它们像拼积木一样组装起来的过程。
这样的自由度意味着你不再拥有整机的质保,也没有24小时的客服为你服务答疑解惑,当然也更没有人会帮助你把一堆零件拼凑成为一台点击可用的电脑。如今这一切都仰仗着你的动手能力完成从挑选到组装的所有过程。
那么如此麻烦的工序,为什么还要选择DIY呢?
为什么要DIY
当然是为了自由的选择权,摆脱那些愚蠢的AIC和AIB的捆绑销售和整机奸商们为了利润的配置妥协。
花费时间和精力去挑选的东西,当然不再是和流水线上那些千篇一律的产物,是追求极致的静音还是炫酷的灯效,风道如何设计,神光同步如何闪耀,这些都因该由玩家来自行决定,打造出符合审美、独一无二的专属座驾。
而在完成DIY的过程就像是作为工程师的过程,从完全不了解到学习硬件的搭配,然后亲自负责挑选每一个零件,并亲手将他们组装成为一台完整的电脑,甚至最后完成超频去追求机制的性能。
当然,这一切并非一路坦途,选择了DIY就意味着你需要投入时间学习,了解硬件知识、兼容性、甚至是跟踪硬件的行情变化。而且在面对组装过程中可能存在的硬件损坏的可能,而这又开始考验着和商家据理力争的能力。
不过就像拿起树枝就会当作自己的佩剑,谁又能抵挡得住打造独一无二的诱惑呢?
我该如何DIY
当然是看你的预算了,如果你有5k,那么主流网游配置不在话下,如果你有1w,那么4k游戏也未尝不可,如果你有2w,那么畅玩本世代的4k轻松拿下,如果你有5w?不是哥们,5w?哥,你先v我50吃口饭吧。

除去最重要的预算,那便是需求了,这里的需求并不仅仅是要玩什么要的游戏或者做什么样的工作,还囊括着对外观,散热,甚至便携性的要求。所以在挑选配置之前,还请自行了解 itx, m-atx, atx以及e-atx的区别,这些型号的主板将会限制你对于机箱的选择,虽然小主板可以装进大机箱,但是美观与否就不是笔者能帮你选择的事了。此外,目前的机箱有两种流行的风格,所以出去大小之外,还需要自行选择海景房风格或者更加传统的风道机箱风格了。
除此之外,我想还需要明确的一点在于,你的配置是否有后续升级的需求,还是已经是一步到位的选择?通常会认为显卡在整套配置的预算(不含显示器外设)的一半是比较合理的范畴,但这是针对一步到位而言的。考虑到近年来显卡市场鬼畜的行情,缺货溢价,驱动稀烂甚至性能倒挂的n卡,还有跟着n卡逆天定价的a卡,让曾经的电子产品至理名言“买新不买旧”这句话已经开始落后于版本,所以越来越多的人开始选择上代和上上代的显卡作为过渡。那么如果是有后续升级需求的打算,我更建议把显卡部分让出来的预算,给到能更直观提升体验的硬件,比如显示器,键盘,鼠标,音响等等(这取决于你认为什么是仅次于显卡重要的部分)。
机箱:中杯? 大杯? 超大杯?
如果你认真了解了上文中的几个词代表了什么样的类型,那么我想对应的机箱你应该也有自己的打算了,因为海景房本身就是追求颜值和个人审美的事情,所以笔者在此不做推荐,唯一的建议就是在选购之前自己多搜搜视频挑到自己真喜欢的就好了。
那么如何购买风道机箱?根据预算,可以这么挑选,没钱了先马朱雀air,matx主板购买骨伽mx600mini,自配一把排风扇即可,有点小钱又懒得买风扇那么联力216(请注意是216不是216r,2l6r是为背插主板设计的机箱,比较反人类),钱多点恩杰H7 flow。如果你看了很多小视频,觉得太阳神创世神很吊,那么笔者希望你多看几个机箱,这俩机箱真的不如去买pa602,虽然贵,但是前脸的两个20cm的大风扇对于散热进风,又是独一家的优秀,此外风冷爱好者可以考虑购买f36。
现在的机箱为了降本,很多要么已经没有自带风扇或者自带的风扇不全,还有送的风扇太烂出油或者轴噪严重等问题,所以挑选机箱风扇本身也是一个问题,所以笔者会给出一个简单的建议,但因为每个人的审美和噪音容忍度的不同,所以不构成购买建议!
CPU:INTEL? AMD? 龙芯?APPLE SILLICON?
在这里我写了四个CPU,但是这并非是单纯写来逗乐子的,无论你是否选择龙芯,但都无可忽视的是,他的产品已经出现在了市场,因为博客文章并不具有时效性,所以保持观望又有何不可呢?(产品指路→这里)
此外,对于苹果的推荐也是笔者思考后决定留下的,MacOS的生态是其得天独厚的优势,如果真的对视频剪辑,调色,音乐创作,长续航办公等等苹果的优势领域有所需求,那还是别看其他的了,没有竞品。
于是就是这两位消费级的重量级人物了,在2018年我配置第一台电脑的时候,还流传着一句话“默认就用Intel,喜欢折腾就选AMD”,但是遗憾的是由于笔者当日囊中羞涩,最终还是抵不住价格的诱惑选择了1600x而非同时期的Intel。
不过随着Intel连续在13代,14代的暴雷缩肛,甚至在ultra系列依旧没有扭转这场耻辱性的惨败,因此如果没有特殊需求(如视频创作),不推荐最近几代的IU,仅在低预算时推荐12400以及12600k。
任何购买了13代,14代CPU的群体(尤其是散片),请务必自行考虑自己能否有独立处理缩肛导致的死机,蓝屏,以及和奸商扯皮并独立通过邮件全英文向Intel理赔的能力
至于ultra系列,“只要ultra发起进攻,一切都会好起来的”
至于au这边,7800x3d、9800x3d由于对网游特攻导致价格虚高,也仅列出作为思路参考,并不实际建议一定购买。对于一般游戏玩家,这里还是建议把更多的预算留给显卡而非CPU,所以从性价比的角度来说7500f(未来可能存在的9500f)、7700、9700x。
另外,9900x和9900x3d(包括7900x和7900x3d)这两种u,如果不是实际清楚自己在做什么,否则不要购买。这个u是双ccd12核,意味着每个ccd只有6核,且不论跨ccd通信,如果是x3d系列,大三缓只能运行在其中一个ccd上,所以实际上在游戏时,你只是在使用一个9600x3d
所以,考虑到目前CPU的性能对比差距过大,本篇博客的配置更加偏向于AMD系列,如果是刚需Intel的玩家,还请自行寻找对应的搭配。
如果涉及生产力,请务必请教你的同事、同学、导师,到底是如何选择,网友不是千面如来,很难清楚所有职业的需求。
主板:b系?x系?a系?
对于需要阅读这篇博客来配置电脑的人而言,笔者认为大部分人应该是不会接触到PCIE通道拆分或者有USB4的刚需的。所以对于普通玩家而言,主板的本质就是CPU和显卡的坐骑,比起PCB层数,电气性能等等,远不如内存兼容性,或者多几个m.2插槽来的直观。
所以对于没有usb4需求,那么仅就拓展性而言,x670e在理论上甚至会更强一些。
再加之御三家的主板原则上都能个人送保(至于你送过去微星会不会给你拒保就不是我能知道的了),所以唯独需要注意的是在PDD和咸鱼买主板的时候,不要买工包主板!不要买工包主板!不要买工包主板
在达成上述共识的基础上,笔者仅针对游戏玩家的主板在抛弃一切美观仅仅从性价比的角度挑选做出如下的建议:
- 映泰b850mt e pro,够用的供电,3个m.2,较低的价格,几乎是版本答案了
- 技嘉b650e冰雕,只要1299的atx板(PDD蹲一蹲说不定有1200出头的价格),还要什么自行车
需要注意的是,如果有计划升级zen6,那么则尽量避免双内存槽主板——比如华硕b650em天选(包括itx)!
我该去哪里了解主板的详细参数呢→这里
内存:DDR4? DDR5? 海力士?长鑫?
依旧按照上文的共识,由于iu目前的状况,和au自身对高频内存的兼容情况,对于需要看这个帖子的人而言,建议购买海力士adie 6000 c30/6400 c32或者海力士新3g mdie 6000 c30/6400 c32这类内存条。
至于灯条,马甲,甚至品牌这些东西都无所谓,只要颗粒保真,马甲不保温,是正经牌子,都可以买。
至于8000+异步,从笔者的超频体验来看,性能的确有提升,不过D5内存条超频目前还算是半玄学范畴,可以抄思路,很难直接抄作业。内存超频和cpu imc体质、内存体质、主板pcb层数、主板布线、主板槽数、温度等等一堆东西正相关,所以并不推荐任何萌新直接上手超内存,过不了TM5测试都是小事,冻屏和蓝屏你就知道错了。

关于国产内存条,如果预算确实不充足,可以考虑购买便宜的6000 c36的长鑫颗粒,然后手动超频到6400 c32的水平,实测在4k分辨率下对游戏影响几乎是误差级别的
关于AU的内存,adie 6000 c30现在断货和涨价得厉害,比较难买也没有好的价格,可以买6400 c32的,回来调整小参开到6000就是了
至于D4内存则是给更加侧重性价比的主板和CPU准备的,比如12代Iu,尤其是在D4的工艺如此成熟的今天,曾经一条8G 3200的内存条要卖到1000去,而现在则可能100就能拿下
散热器:单塔?双塔? 水冷?
首先你得思考的问题是,你是臭打游戏的还是拿了服务器CPU来客串下打游戏,如果是后者,要不就埋海里吧。
如果你是臭打游戏的,那么需要思考的就是,你喜欢水冷的外观吗?绝大多数人买水冷不是图性能,是图好看,明白需求,按需购买。
对于12400f这种级别的U,随便一个60多的风冷就足够压住发热,追风者伯乐s4,九州风神玄冰400V5这样即可。13600KF这种发热量的图省事买ak620,想折腾了买p60t普通版,自己回来换扇。
而对于单ccd的au,推荐三个选择九州风神ag500(缺点是安装困难,样子难看,原装风扇不太能吹透塔体,所以建议换扇)、追风者伯乐s5热管直触版、九州风神ak500s。如果追求性价比,完全可以购买一个ag500,然后自行换扇,如风尊t30,达到最佳性价比。预算充足的话,可以一步到位买酷冷至尊hyper 612 apex。
至于本身因为工艺原因导致积热的7800X3D,可以说无论你采用怎样的散热发方式都无法解决,你就算把整个三峡大坝都接上都治不好积热问题,别超频瞎折腾单塔风冷就足够了。
什么?你说CPU 80℃已经很热了?朋友,CPU热又不是你热,你在焦虑什么呢?鉴定为愚蠢的碳基生物
另外,要是真的焦虑的不行,那就把机箱的侧板打开,拿着工业风扇对着吹,比折腾什么风扇硅脂的效果好多了
电源:金牌? 白金? 1000w? 800w?
不要有电源焦虑。从工艺提升的角度来看,几乎每次工艺制成的提升都会带来能耗比的大幅提升,曾经的30系大火炉,到40系的“一级能效”都能感受到。所以目前除了nv建议5090 1000w及以上,其他的显卡几乎都可以将整机功率控制到850w及以下,不过在预算允许的情况下,可以酌情购买一定冗余,其他只要是合格不虚标的电源足够使用。
目前就是低端玄武550 v4、玄武850k,中端九州风神pg g全家,高端全汉ptm x pro,振华leadex VII 1300,以及海韵,ROG之类的,其他也不做推荐了。
如果你确切的想知道一个准确的瓦数,那么笔者推荐直接用pplp算一下好了→这里
关于电源推荐,去找灵梦要吧:点击进入幻想乡
SSD:4.0?5.0?
如果你只有1个SSD,那么笔者极力建议你购买原厂的,说来说去也就那几个,没钱了sd10。有钱了海力士p41(不是solidigm p41plus)/solidigm p44pro、致钛ti plus 7100四选一。
至于到底是选择4.0还是最新的5.0,那当然是有多少钱就办多少事了,对于臭打游戏的来说,别说4.0和5.0的区别了,连3.0和5.0的区别都很难感受出来,所以这方面,还请有多少钱就办多少事。
另外,如果购入5.0的SSD,请务必确认主板的第一个m.2插槽是否会拆分显卡的PCIE槽,这相当重要!
显卡:INTEL? NV? AMD? 摩尔线程?
终于来到了最重量级的环节,不过这里又放了四位选手,当然,从最弱的说起,目前摩尔线程推出的S80已经支持了DX11,从两年更新32次驱动的更新频率来看,这是真有战未来的资本,1299的价格也能买到7nm的工艺,接近3060的性能真的不能接受吗?不过从目前的评测来看,驱动虽然更新勤快,但是问题依旧存在,待机功耗也是一大问题。
接下来又回到了蓝色阵营,该说不说I卡虽然性能比不上NV和AMD,但是颜值真是独一档的高。目前Intel采取了错位竞争的方式,没有试着抢NV和AMD的中高端市场,反倒是一直和入门甜品的60级别显卡打的有来有回。B580在12G显存和更大的带宽的加持下几乎战平了4060,随着分辨率的提高,到4k之后甚至反超了5060,可喜可贺。所以这张卡本质也是一张面向网游的好卡,尤其是在面对暴雪系游戏时,优化相当的优秀。不过虽然Intel短期内弥补不了驱动上和AN两家的差距,但是硬件上的规模也是抠门老黄和苏妈无法忽视的大敌。

真要买Intel的卡就买battlemage系列的,上一代的a770看似有更低的价格和更大的规模和现存,实际上已经放弃了驱动更新(三哥的驱动写的太屎了)
当你开始考虑A和N的时候,请首先思考你是否会使用到CUDA,无论是训练还是推理,一旦需要使用CUDA那么无论有多少差价,都请无脑选择NV。显存小就把batchsize改小,核心少大不了就算的慢一点,但是有没有可比快不快的问题更严重。
那么如果你并没有这样的需求,其次便是,你是否有足够的预算,从现阶段的定价来看,能够明显的发现AMD的显卡定价是严格按照NV的msrp来设置的,以目前最新的9070XT和5070ti这两张同级别显卡为例,5070ti的msrp是6299,而9070XT的msrp是4999,而目前市场中的两张卡也几乎有着不同程度的溢价,但是总体价格依旧保持相同的差价。
那么这些差价具体差在哪些地方呢?除去前文提及的AI部分,那么最重要的便是DLSS4和FSR3.1的区别,至于两种超分补帧模型的差距有多大,还请自行观看数毛社的对比视频体验,每个人对拼好帧模型的敏感程度和接受程度不同,所以笔者也无法量化这些差距。
其次是NV一直以来的强项,光追。截至目前(2025.5.31),AMD的显卡依旧无法开启路径光追,也因为光追的落后导致在光影复杂的游戏中如赛博朋克2077肯定不会有NV这样的沉浸式的体验。但是同样的,每个人对光追的敏感程度依旧有着差异,所以这些差距还请自行量化,是否值得了这样的差价。
那么问题来了,应该去如何选择一张合适的显卡呢?
首先需要考虑的是核心规模,其次是显存容量,至于带宽,目前AN两家精准的刀法,几乎不存在有下克上的可能。流处理器数量决定了性能的根基,等级森严的划分,让玩家的每一分钱都为帧数买单。而显存在这个DLSS横行的年代,直接带来的影响便是只有足够大的显存才是打开更高分辨率的大门。在目前DLSS和FSR的加持下,几乎每一个4k分辨率下的显存占用都会达到14G上下,所以如果说核心规模决定了帧数,那么显存就决定了你能用什么分辨率去体验这些帧数。
所以当你在选购显卡时,当然最重要的就是预算,那么在预算足够的情况下,你需要考虑的是,游玩的类型是什么,想要在什么样的分辨率下游玩,所以给出以下粗略的建议:

显示器:你知道的,SONY是…
其实显示器能说的门道太多了,但是又非常的依赖个人体验,比如就像OLED显示器,有人觉得鲜艳通透,但有人觉得刺眼。所以比起推荐产品,我倒是建议到线下的门店里去实际体验一下来的更实在。
你问为什么标题里面有Sony?你说得对,但是Sony的显示器拥有监视器级别的色准……
我该如何购买
好了,上面解决了买什么的问题,接下来就是怎么买的问题了。
依旧是首先回答一个问题,你是否,现在立刻马上就刚需一台电脑?如果是,请不要再研究什么价格走势,直接闭着眼睛买就完事了,刚需不要等待,时间远比金钱更重要。
如果不是,那么这么多年下来配件的价格几乎也都呈现出一个大趋势,也就是两个购物节和新年时期会是波谷,而接近这三个时期的前后,比如4月,9月,商家会估计把商品价格认人为抬高。所以装机要么早早的买下享受,要么就等好价不要心急。而随着目前电商之间的竞争愈发激烈,认知里的购物节也从6.18和双十一当天逐渐开始演变成持续一个月之久的持久战,譬如2024年的双十一是从国庆开始,2025年的618是从5.13开始。所以虽然是等待好价,但是也并不会等太长时间。
那么我该去哪里购买呢?抖音?PDD?京东?淘宝?
首先从2025年的618活动来看,抖音确实是力度最大的,无论是突然发券让商家来不及反应调整价格让很多用户买到了破发显卡,比如3899的9070,4799的9070XT,还是这些优惠券的适用范围之广,机会囊括了所有配件。而紧随其后的便是淘宝,虽然今年淘宝的优惠力度仅次于抖音,但是可惜的是淘宝的优惠有相当大量的绑定在了其88VIP和信用卡减免上,所以相对于抖音这种无门槛的发券行为,则略逊一筹。其次就是PDD,不过PDD并没有在促销期间放出大额的优惠券,不过好就好在PDD的日常价格本就比较优惠,比如在4月份的时候就能找到6300上下的5070ti购买。那么最拉的就是京东了,和淘宝一样,京东的优惠券也是有门槛的,PLUS会员是领取大额优惠券的必备手段,而从5.13开始截至5.31日,这些大额优惠券的适用范围则越来越小,到5.31日为止,几乎已经没有CPU和显卡的好价出现了。

其次,我该在什么时间购买呢?当然是就在活动开始的当天,商家来不及调价的时候能买到最优惠的产品,上文提到的破发价格的显卡都是在5.13日凌晨时间段里的好价,当太阳升起,这些如童话般美好的价格就会在奸商的手中化为泡影,于是遗憾就在人们口中传播着。
所以笃定了要配电脑就别等,降到心理价位了就直接出手。毕竟电子产品本来就是随着时间贬值的,但是能早一分钟玩到心爱的游戏,不比每天守着刷电商平台来的有意义吗?
我该如何装机
你已经是个成熟的男孩子了,该学会自己装机了
装个机而已,我奶奶都会啊!你总不能比老奶奶还菜吧
装机看这个 [装机教程]全网最好的装机教程,没有之一
装系统看这个 装机不求人之:史上最全传说级装系统教程,零基础新手一站式WIN10系统安装攻略。内含系统激活、驱动安装、BIOS基础调试及基础烤机稳定性压力测试。
排查看这个 电脑点不亮?黑屏?重启? 史上最强电脑问题排查诊断攻略!装机不求人系列[超详细]
录开箱视频看这个 新手必看!硬件去哪买第3期-主板篇!基础防坑攻略。

那么有更简单的办法吗
有的,兄弟,有的。玩手机吧,B站打开直接云玩,不比自己打游戏坐牢强吗?

当然,如果你确切的想要一台电脑,但是你又不想费时费力的自己挑选和了解硬件市场的知识。那么很不幸,等待你的只有两条路。
要么对性能妥协,接受笔记本阉割后的桌面端CPU显卡和孱弱的散热能力,不过在目前迷惑的显卡市场来看,笔记本确实是当前的性价比之选,不同于AIC和AIB自己当黄牛的DIY市场,能做笔记本的厂家确实很多,所以5070ti的笔记本都能卷到1w出头的价位去,比起DIY市场5070ti从6299炒到5080的8299来看,谁更健康不言而喻。
那么另一条就是加钱买整机,其实溢价买服务是市场的规律,而这就是偷懒必须付出的代价。至于是去买大品牌的品牌整机,还是去找一家你认为靠谱的装机店购买,那就取决于你的财力和认知了,笔者在此不多做赘述。
总结
当你认为硬件价格不好时,请坚决的抵制,奸商的抬价就是吃准了刚需会捏着鼻子买,还能顺便帮他涨价清库存。但是你要想想,钱留在手里不会咬人也不会消失,但是你真给奸商之后,不但钱没了,你的钱不但成为了他囤积居奇的资本还帮他降低了仓储的压力。
所以,请思考,游戏是否无法替代?高特效是否无法替代?高帧率是否无法替代?高分辨率是否无法替代?其实能看到这里的人笔者相信你也拥有着足够清醒的判断,从千禧年前开始,那时的游戏还在马赛克像素风时代,别说现在的240帧,可能连24帧都没有,但是这样的低画质游戏并没有影响你从游戏中获得快乐。随着显示技术的革新,那些像素变成了480p,720p,再到如今普及的1080p以及2k和4k。
真正阻碍你获得快乐的并不是游戏画面的本身,而是时间和社会压在你身上的重担,所以对于硬件的挑选请放轻松一点,当你无法从游戏中获得乐趣时,并不会因为你从960换成了5090乐趣就重新回到了你的心中,而恰恰相反,清晰的画面,通透的显示器只能在一时能为你带来新奇,但是当你关机之后呢,看见镜面屏上反射出自己憔悴的面庞,再抬头看看时钟想想明天,哦,不也许就是今天早上又得步入无穷无尽如轮回般的工作中去,你是否又能真正的享受游戏呢?答案其实早就在每个人的心中,所以那些硬件并不重要,重要的是,你是否还是20年前那个能在大块头显示器前站一下午,对游戏这一新鲜事物充满着好奇和探索欲望的孩子?

大人的奖励是双休,自由的时间,充足的睡眠,良好的人际关系,充沛的精力和健康的身体,以及最重要的是未泯的童心和对未来的期许。而如今这一切都是缺乏的,工作代替了生活,现实压垮了梦想,在钢筋混泥土建造的棺材里,你是否又能回想起曾在某个寂静的下午,你偷偷的打开电脑,点开不被允许私自前往的新世界大门?还请回忆起来游戏所赋予你的一切,不是用硬件的虚荣满足自己浅薄的梦,而是挥舞起名为想象力的刀剑,驰骋在正义一定会战胜邪恶,付出就会有回报,爱情能一直存在的世界里享受他人无法获得的第二人生。
说一千道一万,从了解配件,到购买配件攒机,再到最后装机本质上就是游戏的过程,所以无论如何,请享受攒机的过程,装机的过程,然后享受游戏的过程。
因为,我们要成为游戏的人(Homo Ludens)。

我们是Homo Ludens
从我们踏足这个世界的时刻开始
我们本能地发明了寻找“乐趣”的方法
并和我们身边的人分享
没有人要求我们这么做
我们也没有创造的理由
仅仅因为这是我们的天性
……
“游戏”不仅仅是消遣
它是想象和创造的原动力
甚且,游戏的人
就是创造的人
你看,岛哥哥不会骗你的吧 <( ̄︶ ̄)>
—-截至2025.6.1就暂时写到这里,之后有动力再更新吧—-
别让等待,成为遗憾.JPG

